mit etwa 6.000 Neuerkrankungen im Jahr ist das Prostatakarzinom die häufigste bösartige Erkrankung des Mannes. Dank verbesserter Diagnostik und Therapie können die meisten Erkrankungen geheilt werden, wenn sie rechtzeitig erkannt werden. Fortgeschrittene Stadien können gestoppt oder gelindert werden. Dabei achten wir besonders darauf, die Lebensqualität zu erhalten.
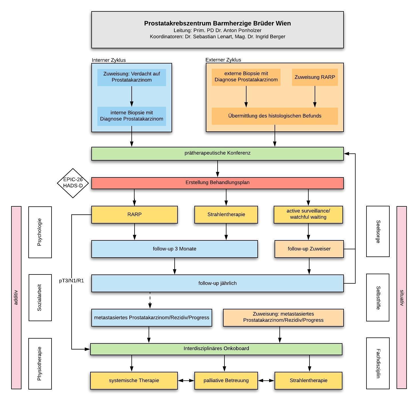
Im Prostatakrebszentrum im Krankenhaus der Barmherzigen Brüder Wien werden die Patienten vertrauensvoll und interdisziplinär in enger Zusammenarbeit mit den niedergelassenen Urologen behandelt. Ein großer Vorteil des Zentrums: Die Patienten haben eine zentrale Anlaufstelle und einen Ansprechpartner. In wöchentlichen Konferenzen wird mit allen beteiligten Spezialisten ein individuelles, an die Bedürfnisse des Patienten angepasstes Therapiekonzept erarbeitet, das sich an den aktuellen medizinischen Leitlinien orientiert.
Im Frühjahr 2020 wurde das Prostatakarzinomzentrum im Krankenhaus der Barmherzigen Brüder Wien nach den Vorgaben der Deutschen Krebsgesellschaft und OnkoZert zertifiziert – und in der Folge regelmäßig rezertifiziert. Die Einhaltung der strengen Vorgaben werden von OnkoZert jährlich überprüft.
Grundlage dafür ist die gute Zusammenarbeit der Kooperationspartner. Sie sichert eine optimale Versorgungsqualität bei allen von uns angebotenen Behandlungsmöglichkeiten.
Leitung des Prostatakrebszentrums
Prim. Priv.-Doz. Dr. Anton Ponholzer, F.E.B.U., OÄ Mag. Dr. Ingrid Berger, F.E.B.U. und OA Dr. Sebastian Lenart, F.E.B.U.
Die Schwerpunkte des Prostatakarzinomzentrums liegen in der operativen Entfernung der Prostata, auch radikale Prostatektomie genannt. Die Operation kann sowohl offen durch einen Bauschnitt wie auch laparoskopisch durch einen minimal invasiven Eingriff durchgeführt werden. Im Krankenhaus der Barmherzigen Brüder kommt hauptsächtlich das hochmoderne und hochpräzise da Vinci-Operationssystem zum Einsatz. Das da Vinci-Operationssystem ist die modernste medizinische und technische Entwicklung in der minimalinvasiven OP-Technik. Die Tumorentfernung dank höchster Präzision effizienter und sicherer erfolgen. Die Behandlung mit dem da Vinci-Operationssystem führt nachgewiesen zu besseren Behandlungsergebnissen. Die Kontinenz und Potenz nach Prostata-Operation können bei den Patienten wesentlich besser erhalten werden.
Im Prostatakarzinomzentrum werden die Patienten vertrauensvoll und interdisziplinär in enger Zusammenarbeit mit den niedergelassenen Urologen behandelt. Das Zentrum wurde durch die Deutsche Krebsgesellschaft (OnkoZert) zertifiziert und durch jährliche Audits überprüft sowie nach drei Jahren rezertifiziert.
Die behandelnden Teams besitzen langjährige operative Erfahrungen, und sie kennen sich bestens aus in der Andrologie (Lehre von den Fortpflanzungsfunktionen des Mannes), in der Palliativmedizin (bestmögliche Versorgung schwerstkranker Menschen) und in der medikamentösen Tumortherapie. Regelmäßige Konferenzen zwischen Urologen und Strahlentherapeuten tragen dazu bei, die therapeutischen Maßnahmen aus Urologie, Strahlentherapie, Pathologie, Radiologie und Onkologie zum Nutzen des Patienten zu koordinieren.
